42 lettera a meneceo 129

Lettera a Meneceo, Epicuro - YouTube Lettura della Lettera a Meneceo di Epicuro. Testo di riferimento Lettere sulla fisica, sul cielo e sulla felicità. Epicuro, Lettera a Meneceo - YouTube La lettura commentata della "Lettera a Meneceo" di Epicuro ci aiuta a intendere il senso del "tetrafarmaco" epicureo, disciplina etica che ci permette di con...

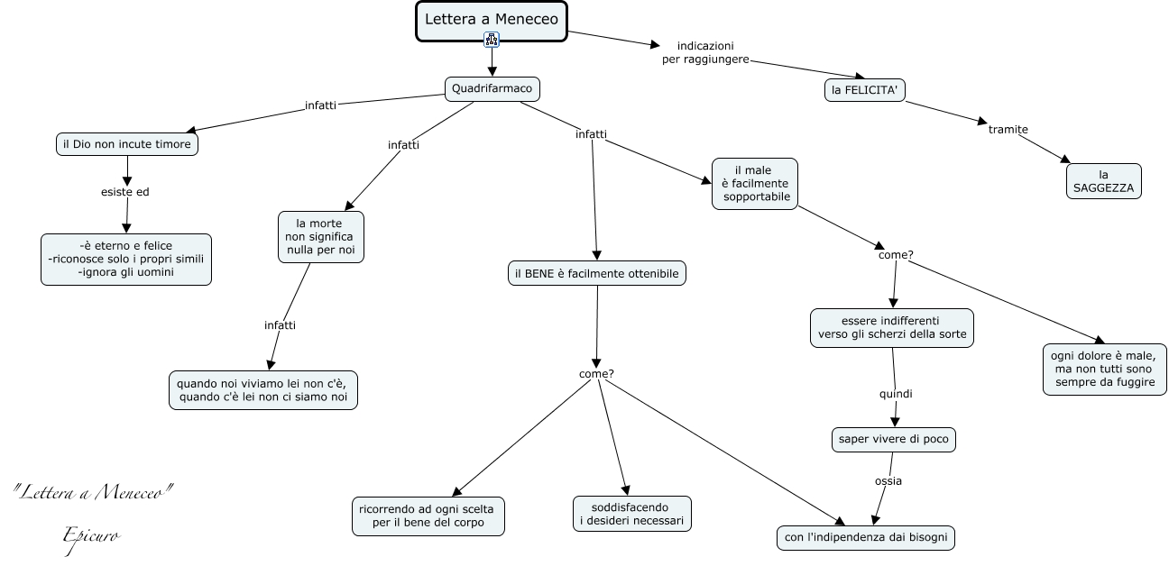
Lettera a Meneceo Abìtuati a pensare che per noi uomini la morte è nulla, perché ogni bene e ogni male consiste nella sensazione, e la morte è assenza di sensazioni. Quindi il capir bene che la morte è niente per noi rende felice la vita mortale, non perché questo aggiunga infinito tempo alla vita, ma perché toglie il desiderio dell'immortalità.

Lettera a meneceo 129

Lettera a meneceo 129

IL GRECO ANTICO | Epicuro, Lettera a Meneceo, 124-125: Epicuro, Lettera a Meneceo, 124-125: Συνέθιζε δὲ ἐν τῷ νομίζειν μηδὲν πρὸς ἡμᾶς εἶναι τὸν θάνατον· ἐπεὶ πᾶν ἀγαθὸν καὶ κακὸν ἐν αἰσθήσει· στέρησις δέ ἐστιν αἰσθήσεως ὁ θάνατος. ὅθεν γνῶσις ὀρθὴ τοῦ... 2. Epicuro: la lettera a Meneceo - YouTube Su facebook mi tovate alla pagina PROFSAUDIhttps:// lettera sulla felicità: ... Lettera a Meneceo (sulla felicità) [366^A] - YouTube Scritti morali di Epicuro; Lettera a Meneceo (sulla felicità); ...Continua in:20031211 B. La scimmia che è in noihttp://youtu.be/ESMPC7ctP5UTraccia A + Tracc...

Lettera a meneceo 129. Amazon.com: Customer reviews: Lettera a Meneceo: sulla felicità ... Find helpful customer reviews and review ratings for Lettera a Meneceo: sulla felicità (Italian Edition) at Amazon.com. Read honest and unbiased product reviews from our users. Lettera a Meneceo sulla felicità eBook by Epicuro - 9788899147952 ... Read "Lettera a Meneceo sulla felicità" by Epicuro available from Rakuten Kobo. Il pensiero di Epicuro è una miniera di saggezza che può aiutare anche l'uomo di oggi a raggiungere la felicità. Ma era ... Lettera a Meneceo (Lettera sulla felicità) - Epicuro |AUDIOLIBRO| Il piacere è principio e fine della vita felice. Lettera a Meneceo sulla felicità (Italian Edition) Kindle Edition Kindle Store ...

Epicuro, LETTERA SULLA FELICITÀ - A MENECEO (parte finale) Dopo avere tradotto la parte iniziale della LETTERA A MENECEO ( ), presento ora la parte finale in cui Epicuro riassume e ribadisc... Epicuro - Lettera sulla Felicità (a Meneceo) - YouTube Quando noi viviamo la morte non c'è, quando c'è lei non ci siamo noi. Non è nulla né per i vivi né per i morti. Per i vivi non c'è, i morti non sono più. Invece la gente ora fugge la morte come il... Lettera a Meneceo: commento sintetico dell'opera di Epicuro - Skuola.net Lettera a Menaceo L' epicureismo è una scuola di pensiero che avrebbe condizionato profondamente, ancora oggi, la cultura occidentale. Ben presto però i discepoli finirono per farla sfumare nella... Lettera a Meneceo sulla felicità (Italian Edition) - amazon.in Un testo importante e prezioso come la lettera a Meneceo di Epicuro merita di poter circolare liberamente, senza vincoli. O meglio: chiunque lo desideri ha diritto di poter leggere questo piccolo capolavoro senza vincoli. Perché, come recita la dichiarazione di indipendenza degli Stati Uniti, la ricerca della felicità è un diritto. Read more

EPICURO LETTERA A MENECEO PDF - Illustrated PDF Map he taught that pleasure and pain are the measures of what is good and bad, that death is the end of the body and the soul and should therefore not be feared, that peicuro gods do not reward or punish humans, that the universe is infinite menceeo eternal, and that events in the world are ultimately based on the motions and interactions of atoms … Lettera a Meneceo 03 - YouTube CICLO DI SEMINARI DI PRATICA FILOSOFICALA FILOSOFIA COME ARTE DI VIVERE ATTRAVERSO LA LETTURA DEI TESTI ANTICHI - Argomenti "terapeutici" epicurei e stoici -... Lettera a Meneceo sulla felicità (Italian Edition) Kindle Edition Lettera a Meneceo sulla felicità (Italian Edition) - Kindle edition by Epicuro. Download it once and read it on your Kindle device, PC, phones or tablets. Use features like bookmarks, note taking and highlighting while reading Lettera a Meneceo sulla felicità (Italian Edition). Lettera a Meneceo (sulla felicità) [366^A] - YouTube Scritti morali di Epicuro; Lettera a Meneceo (sulla felicità); ...Continua in:20031211 B. La scimmia che è in noihttp://youtu.be/ESMPC7ctP5UTraccia A + Tracc...

Audiolibro di Epicuro - Lettera a Meneceo: sulla felicità ...

Audiolibro di Epicuro - Lettera a Meneceo: sulla felicità ...

2. Epicuro: la lettera a Meneceo - YouTube Su facebook mi tovate alla pagina PROFSAUDIhttps:// lettera sulla felicità: ...

Bollettino della Società Filosofica Italiana Rivista ...

Bollettino della Società Filosofica Italiana Rivista ...

IL GRECO ANTICO | Epicuro, Lettera a Meneceo, 124-125: Epicuro, Lettera a Meneceo, 124-125: Συνέθιζε δὲ ἐν τῷ νομίζειν μηδὲν πρὸς ἡμᾶς εἶναι τὸν θάνατον· ἐπεὶ πᾶν ἀγαθὸν καὶ κακὸν ἐν αἰσθήσει· στέρησις δέ ἐστιν αἰσθήσεως ὁ θάνατος. ὅθεν γνῶσις ὀρθὴ τοῦ...

48 - Pasionistas.Net

48 - Pasionistas.Net

PDF) 2005 - “La Villa de los Papiros en Herculano” | Umberto ...

PDF) 2005 - “La Villa de los Papiros en Herculano” | Umberto ...

Epicuro: “Carta a Meneceo”.- | ⚡️La Audacia de Aquiles⚡️

Epicuro: “Carta a Meneceo”.- | ⚡️La Audacia de Aquiles⚡️

Untitled

Untitled

Epicuro obras completas

Epicuro obras completas

Epicuro - Lettera a Meneceo

Epicuro - Lettera a Meneceo

Epicuro – Antologia del TEMPO che resta

Epicuro – Antologia del TEMPO che resta

Epicuro Carta a Meneceo

Epicuro Carta a Meneceo

Appunti del Corso Figure e problemi della storia della ...

Appunti del Corso Figure e problemi della storia della ...

Untitled

Untitled

III B ‒ argomento assegnato agli studenti EdS 2019-2020

III B ‒ argomento assegnato agli studenti EdS 2019-2020

PDF) Posontología y posmetafisica en el siglo XXI

PDF) Posontología y posmetafisica en el siglo XXI

FICHA 5 – CARTA A MENECEO DE EPICURO // Profa. Sofía ...

FICHA 5 – CARTA A MENECEO DE EPICURO // Profa. Sofía ...

Lettera sulla felicità : Epicuro, Baraghini, M., Pellegrino ...

Lettera sulla felicità : Epicuro, Baraghini, M., Pellegrino ...

La felicidad en Aristóteles como programa político y práctico

La felicidad en Aristóteles como programa político y práctico

PDF) Come non temere la morte, l'insegnamento di Epicuro ...

PDF) Come non temere la morte, l'insegnamento di Epicuro ...

LA TEOLOGÍA EUDAIMÓNICA DE EPICURO 2010

LA TEOLOGÍA EUDAIMÓNICA DE EPICURO 2010

Carta a Meneceo – EcoPolítica

Carta a Meneceo – EcoPolítica

Lettera a Meneceo - Wikipedia

Lettera a Meneceo - Wikipedia

Epicuro Carta a Meneceo

Epicuro Carta a Meneceo

Índice Portada Dedicatoria Agradecimientos Prólogo I. El

Índice Portada Dedicatoria Agradecimientos Prólogo I. El

Letter p - Appunti per esame - Epicuro Lettera sulla felicità ...

Letter p - Appunti per esame - Epicuro Lettera sulla felicità ...

Le filosofie ellenistiche

Le filosofie ellenistiche

SANTIAGO MONTERO DE ADIVINOS, MAGOS Y ASTRÓLOGOS DE LA - PDF ...

SANTIAGO MONTERO DE ADIVINOS, MAGOS Y ASTRÓLOGOS DE LA - PDF ...

Epicuro obras completas

Epicuro obras completas

Carta a Meneceo - U

Carta a Meneceo - U

Untitled

Untitled

Epicuro Carta a Meneceo

Epicuro Carta a Meneceo

Epicuro - Lettera – Docu.Plus

Epicuro - Lettera – Docu.Plus

2015 GENE PETER VERONESI ALL RIGHTS RESERVED

2015 GENE PETER VERONESI ALL RIGHTS RESERVED

⋮ Lettera a Meneceo ⋮ Cat. [Articoli, Epicuro ] @ Rhadrix ⊚

⋮ Lettera a Meneceo ⋮ Cat. [Articoli, Epicuro ] @ Rhadrix ⊚

Epicuro - Lettera – Docu.Plus

Epicuro - Lettera – Docu.Plus

Lettera sulla felicità (a Meneceo) di Epicuro | Sintesi del ...

Lettera sulla felicità (a Meneceo) di Epicuro | Sintesi del ...

Lettera sulla felicità : Epicuro, Baraghini, M., Pellegrino ...

Lettera sulla felicità : Epicuro, Baraghini, M., Pellegrino ...

Epicuro, Lettera a Meneceo (Sulla felicità) – Studia ...

Epicuro, Lettera a Meneceo (Sulla felicità) – Studia ...

Epicuro Carta a Meneceo

Epicuro Carta a Meneceo

Lettera a Meneceo 03

Lettera a Meneceo 03

Lettera a Meneceo (Pisoni) - Lettera a Meneceo

Lettera a Meneceo (Pisoni) - Lettera a Meneceo

PONTIFICIA UNIVERSIDAD CA TÓLlCA ARGENTINA SANTA MARÍA DE LOS ...

PONTIFICIA UNIVERSIDAD CA TÓLlCA ARGENTINA SANTA MARÍA DE LOS ...

Epicuro – Antologia del TEMPO che resta

Epicuro – Antologia del TEMPO che resta

0 Response to "42 lettera a meneceo 129"

Post a Comment

Iklan Atas Artikel

Iklan Tengah Artikel 1

Iklan Tengah Artikel 2

Iklan Bawah Artikel